

近日,材料与化学化工学院刘俊秋教授团队在仿生超分子阴离子通道领域取得新进展,相关研究成果以题为Rhodopsin-Mimicking Reversible Photo-switchable Chloride Channels Based on Azobenzene-Appended Semiaza-Bambusurils for Light-Controlled Ion Transport and Cancer Cell Apoptosis发表在国际知名期刊Angewandte Chemie International Edition(IF:16.6,2025)。
生理相关物质的跨膜转运是维持细胞功能和生物系统内稳态的基本过程。这一过程通常由对外界刺激有响应的转运蛋白所促进,例如对光照、配体结合、电压变化、酶响应以及机械力敏感的转运体。天然存在的Rhodopsin,由视黄醛和视蛋白组成,是一种重要的光感受蛋白,参与信号传导、光转导以及多种视网膜疾病的发生。其中,Bacteriorhodopsin和Halorhodopsin是典型的光驱动离子泵,它们通过光诱导的构象变化实现离子跨膜转运。这些转运蛋白能够响应外界刺激而发生结构变化,从而促进跨膜运输与细胞间通讯。该过程不仅揭示了天然蛋白非凡的生物学机制,也为设计人工刺激响应型转运系统提供了重要的启发。
受天然Channelrhodopsin光控功能的启发,刘俊秋教授团队与以色列开放大学Ofer Reany教授合作,将光响应的偶氮苯与半氮杂竹环结合,在脂质体和活细胞中均实现了光切换的氯离子跨膜转运。作者将偶氮苯与具有阴离子识别能力的竹环共价连接,构建了一种基于该大环的超分子光响应氯离子通道。偶氮苯在光照下会发生构象和极性的显著变化,大环上接枝的六个偶氮苯会放大这种效应,从而通过偶氮苯异构化实现对离子转运的调控。这种门控通道不仅有助于从化学的角度理解和模仿天然光响应转运蛋白的分子机制,并且生物医药领域同样具备潜在应用价值。
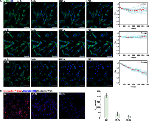
研究首先在脂质体模型中对不同链长的偶氮苯半氮杂竹环进行了离子传输性能测试,包括其H⁺/Cl⁻同向转运及Cl⁻/NO3⁻反向转运的浓度依赖性行为。通过改变脂质体外相碱金属阳离子或阴离子,确定了离子转运过程几乎与阳离子种类变化无关,而阴离子选择性则符合Hofmeister序列,表明其由阴离子去水合能主导。随后,通过测试通道分子与质子载体FCCP和K⁺离子载体缬氨霉素是否存在协同效应,确定了通道选择性为Cl⁻> H⁺> OH⁻。同时,膜泄露实验结果证明了该通道并非通过在膜上形成纳米孔,非特异性泄露膜内物质,而是高选择性的离子通道。光控实验显示,当偶氮苯处于反式时,通道具有高效的氯离子转运能力;而当偶氮苯处于顺式时,离子转运能力几乎完全丧失,并且这种行为可以在脂质体内通过原位光照进行转化,这可能是由于极性变化与位阻共同作用的结果。
细胞实验结果显示,脂质体中活性最佳的分子7b对U87-MG等3种细胞均具有优良的抗增殖活性,通过机制研究,这一活性与胞外氯离子剧烈内流和溶酶体去酸化紧密相关。通过共聚焦显微镜成像对细胞内线粒体膜电位、活性氧水平、细胞色素c的分布,以及采用流式细胞术对细胞进行分析,证明氯离子内流破坏了细胞的线粒体膜电位,促进了大量活性氧的生成,进而导致细胞色素c从线粒体中释放,并诱导细胞凋亡。同时,该通道可以实现活细胞中光控离子转运与细胞凋亡。
作者通过模仿天然蛋白的光响应机制,构建了人工超分子跨膜转运体系,这对从分子层面理解天然转运蛋白的门控机制具有重要意义,也为开发生物医药领域具有潜在应用价值的人工合成离子通道提供了全新的思路。
我校生科院2022级博士生何磊为该论文第一作者,材化学院刘俊秋教授、闫腾飞副教授和以色列开放大学Ofer Reany教授为共同通讯作者,杭州师范大学为第一完成单位。该论文成果接受国家自然科学基金,科技部重点研发计划等项目资金资助。
电话:0571-28865012
邮编: 311121
地址:浙江省杭州市余杭塘路2318号
微信公众号
地址:浙江省杭州市余杭塘路2318号
电话:0571-28861940 邮编:311121
版权所有 © 杭州师范大学前沿科学研究与转化中心
公安备案号:33011002011919 浙ICP备11056902号-1